CAD-Software
Umfassendes Update für Creo von PTC

Ein Gastbeitrag von Ralf Steck 6 min Lesedauer

Anbieter zum Thema

Zahlreiche vermeintliche Kleinigkeiten, Neuheiten für die Elektrifizierung und im Bereich Verbundwerkstoffe, mehr Möglichkeiten für die simulationsgesteuerte Simulation und das modellbasierte Konstruieren und Vereinfachungen in der NC-Bearbeitung: Mit Version 11 der Produktentwicklungssoftware Creo kommt ein umfassendes Update.

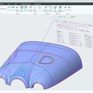
PTC hat Version 11 seiner CAD-Software Creo vorgestellt und verspricht zahlreiche Neuheiten und Verbesserungen für den Konstrukteur.(Bild:  PTC)
PTC hat Version 11 seiner CAD-Software Creo vorgestellt und verspricht zahlreiche Neuheiten und Verbesserungen für den Konstrukteur.
(Bild: PTC)

PTC baute in den letzten Jahren sein Portfolio kontinuierlich aus; Themen wie IoT oder VR/AR standen oft im Vordergrund der Präsentationen. Dabei ist die Produktentwicklungssoftware nach wie vor der Mittelpunkt dieses breiten Portfolios, wie das Unternehmen mit der neuen Version Creo 11 eindrucksvoll unterstreicht: Nach Aussagen der Produktverantwortlichen repräsentiert die neue Version eines der Releases mit den umfangreichsten Neuerungen und Erweiterungen der letzten Jahre: Über 150 Verbesserungen wurden in das CAD-System und seine Module eingearbeitet. Mit Creo+ präsentiert PTC nun auch eine in der Cloud laufende SaaS-Version seines CAD-Systems.

Bildergalerie
Bildergalerie mit 6 Bildern

Optimierung zahlreicher Grundfunktionalitäten

Oft sind es ja die Kleinigkeiten, die viel Effizienz bringen, weil man sie oft nutzt.